您好,欢迎来到中国纤维素行业协会 !
协会通知
当前位置:首页/通知公告/协会通知
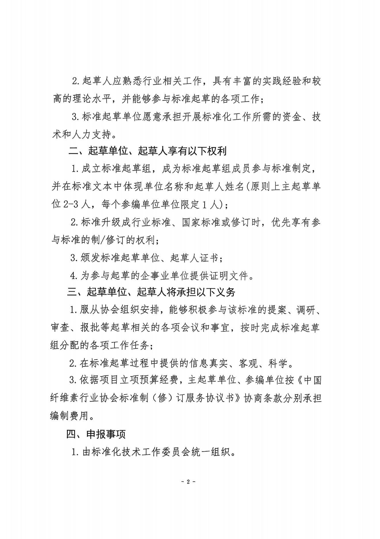
关于公开征集《烟花用单基材料生产安全技术 条件》等六个团体标准项目起草单位 和起草人员的通知
2025-05-09
分享到:
中国纤维素行业协会4241次浏览

中纤协字{2025}  20 号   关于征集团体标准项目起草单位和起草人的通知(2)_00.jpg

中纤协字{2025}  20 号   关于征集团体标准项目起草单位和起草人的通知(2)_01.jpg

中纤协字{2025}  20 号   关于征集团体标准项目起草单位和起草人的通知(2)_02.jpg

中纤协字{2025}  20 号   关于征集团体标准项目起草单位和起草人的通知(2)_03.jpg

中纤协字{2025}  20 号   关于征集团体标准项目起草单位和起草人的通知(2)_04.jpg

中纤协字{2025}  20 号   关于征集团体标准项目起草单位和起草人的通知(2)_05.jpg

中纤协字{2025}  20 号   关于征集团体标准项目起草单位和起草人的通知(2)_06.jpg

中纤协字{2025}  20 号   关于征集团体标准项目起草单位和起草人的通知(2)_07.jpg

中纤协字{2025}  20 号   关于征集团体标准项目起草单位和起草人的通知(2)_08.jpg


地址:北京市海淀区紫竹院路81号3号楼北方地产大厦11层
电话:010-88829728
E-MAIL:ccia@cncia.com.cn
京ICP备13043948 京公网安备11010802014359号 © 2021 cncia.com.cn 中国纤维素行业协会·版权所有