您好,欢迎来到中国纤维素行业协会 !
会员登录
|
快速注册
|
联系我们
网站首页
关于我们
协会简介
协会章程
组织架构
理事会
专家团队
分会组成
社团登记证书
行规行约
联系我们
招聘信息
行业新闻
协会新闻
市场观察
协会大事
党建天地
党纪教育
学习园地
活动宣传
会员专享
修改密码
报表填报
工作简报
中国纤维素
统计数据
每周快讯
通知公告
协会通知
重要提示
协会公告
法律法规
政策法规
社团管理
安全法规
环保法规
质量管理
技术标准
国家标准
行业标准
团体标准
专利技术
技术交流
产品应用
专题研究
科技进步
行业培训
产品研发
会员动态
会员风采
会员活动
会员留言
入会指南
入会须知
入会流程
入会资料
账户申请
通知公告
NOTICE
协会通知
重要提示
协会公告
协会通知
当前位置:
首页
/
通知公告
/
协会通知
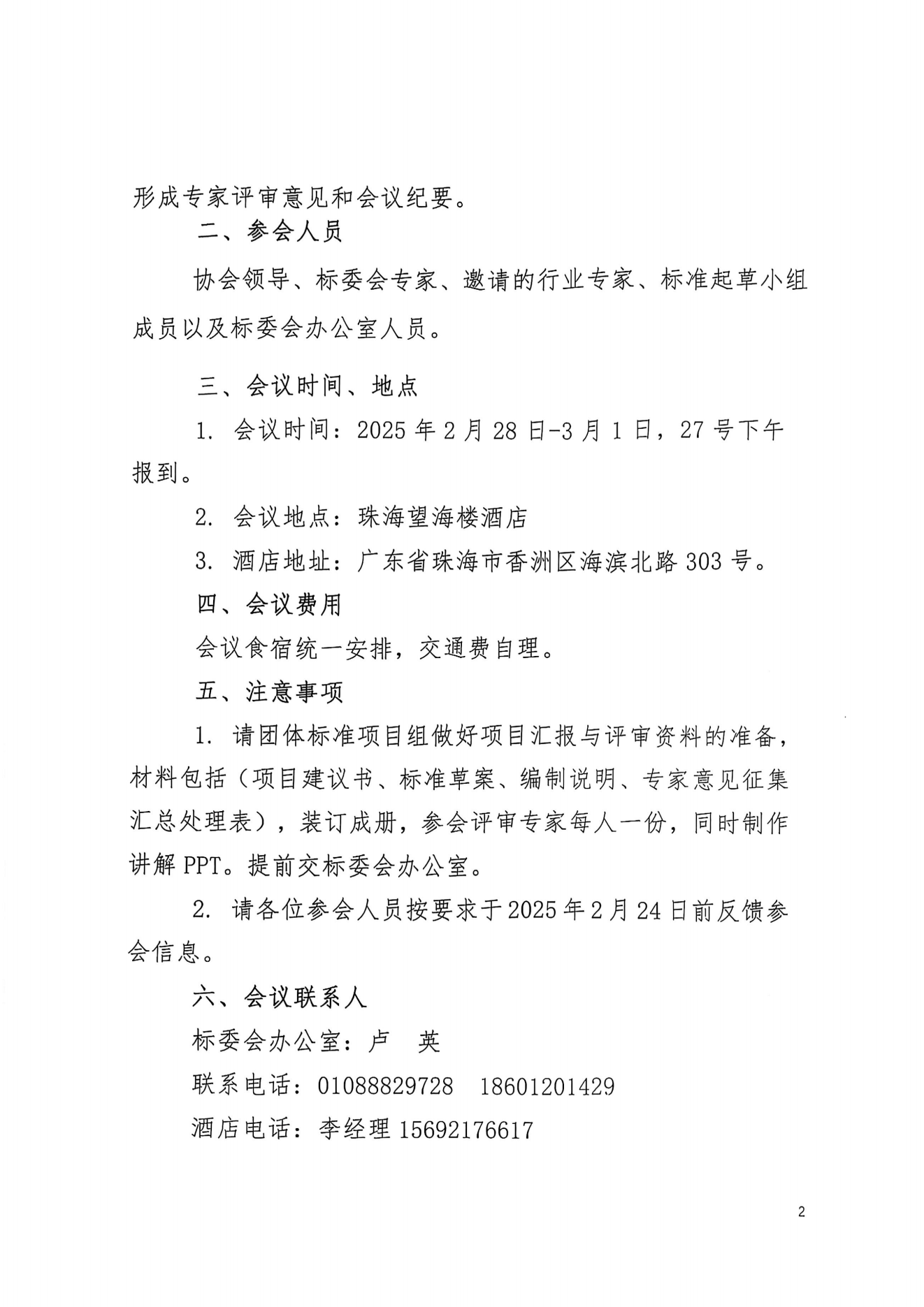
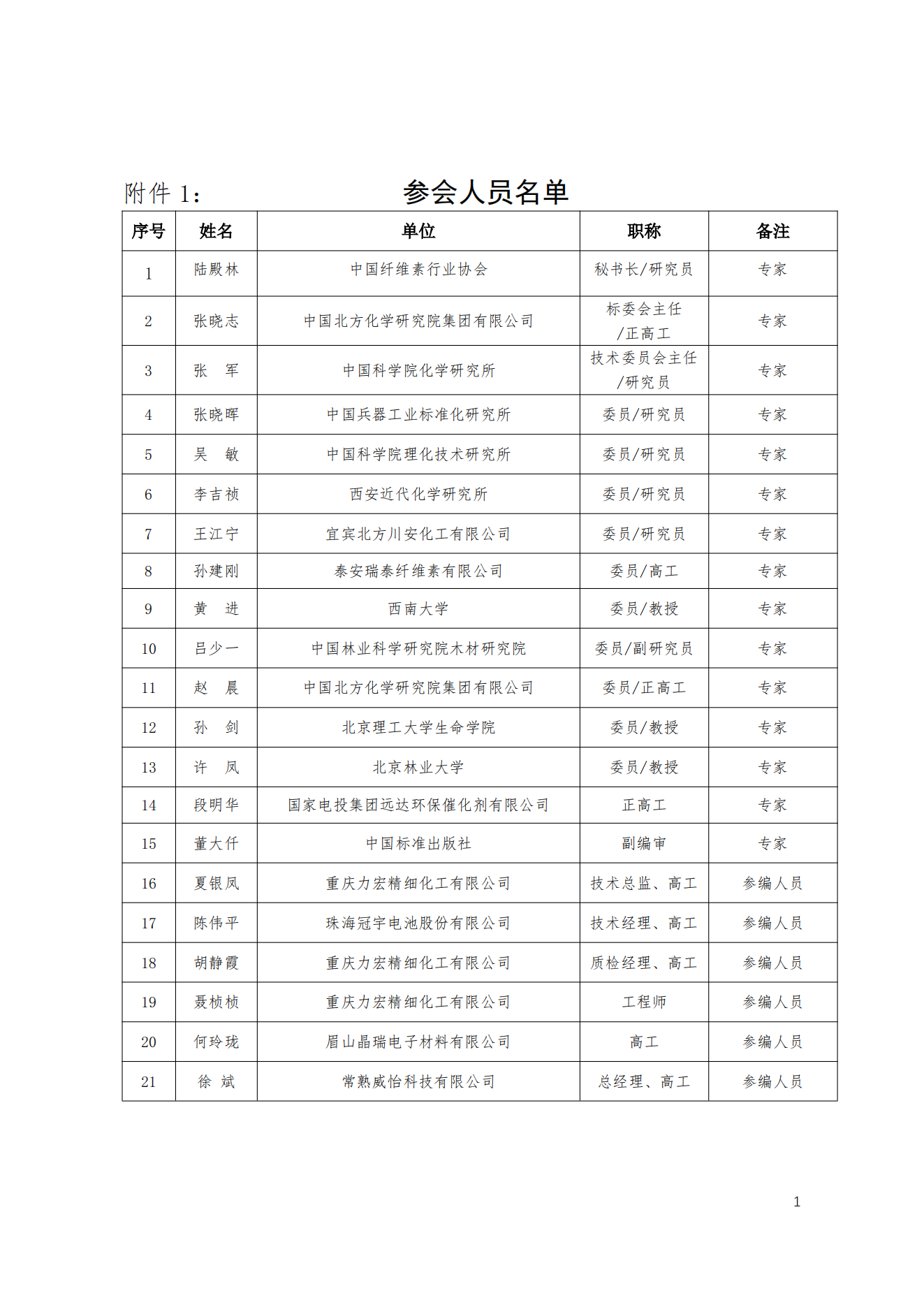
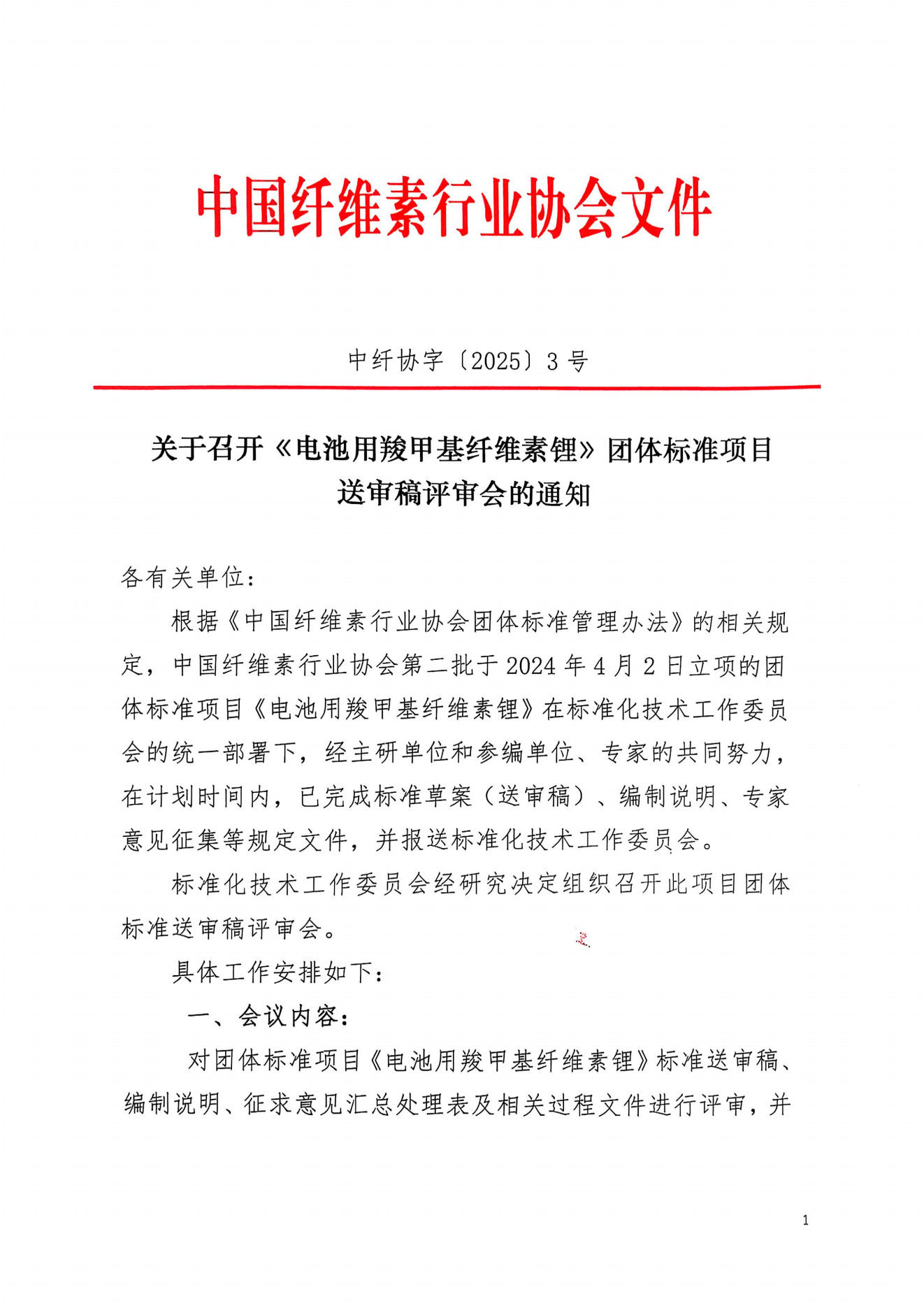
关于召开《电池用羧甲基纤维素锂》团标体准送审稿评审会的通知
2025-02-20
分享到:
中国纤维素行业协会
2800次浏览
中纤协字2025 3号.关于召开《电池用羧甲基纤维素锂》团标体准送审稿评审会的通知.pdf
上一篇
下一篇
地址:北京市海淀区紫竹院路81号3号楼北方地产大厦11层
电话:010-88829728
E-MAIL:ccia@cncia.com.cn
京ICP备13043948
京公网安备11010802014359号 © 2021 cncia.com.cn 中国纤维素行业协会·版权所有